45 science inquiry lesson plans

Inquiry Based Science Lessons Lesson Plans & Worksheets Find inquiry based science lessons lesson plans and teaching resources. Quickly find that inspire student learning. ... Building inquiry into your science lessons will make science concepts more concrete for your class. Go to Resource See Review + Lesson Plan. 1. 1 In 1 Collection Science4Inquiry.com || Lesson Plans Science4Inquiry is a collaborative effort among the Osceola, Okeechobee, and Voluscia County Schools, as well as the University of South Florida and Louisiana State University, to increase the academic achievmentof students in science.

How to Use the 5E Model in Your Science Classroom - Edutopia One approach to inquiry science is the 5E instructional model (Engage, Explore, Explain, Elaborate, Evaluate). The 5E model is a planning tool for inquiry teaching that provides a structure for students to connect science ideas with their experiences and apply their learning to new contexts. The 5E model comprises five phases that help teachers ...

Science inquiry lesson plans

Science inquiry lesson plans

Lesson Plan: Science Inquiry Skills | Nagwa Lesson Plan: Science Inquiry Skills Science • 2nd Grade. Lesson Plan: Science Inquiry Skills. This lesson plan includes the objectives, prerequisites, and exclusions of the lesson teaching students how to develop the skills we need to carry out a scientific inquiry. Promoting Scientific Inquiry Inside and Outside of the Classroom - Edutopia Scientific inquiry continues to be conflated with any instructional activity in which students ask questions and seek answers in the learning process, but scientific inquiry is much more than the act of inquiring. ... biology, and earth science in 95 languages. With almost 3,000 coordinating lesson plans available, it's easy to find ... Guided Inquiry - Just Science Now The following standards-based lesson plans—from the Beacon Learning Center—provide practical classroom applications of guided inquiry. Elementary School Lessons. ... Students use a hands on experiment in crystal growth to learn about the nature of science as inquiry. In addition to science as inquiry, the students will learn about mineral ...

Science inquiry lesson plans. Inquiry Based Science Lessons Teaching Resources | TPT Create an active learning environment in grades K-12 using the 5E inquiry-based science model.The 5E model was created by Roger Bybee and the Biological Science Curriculum Study (BSCS.) It follows a constructivist approach to instruction.Use this Weekly Lesson Plan Template to plan your weeks according to the 5E model. CSIP Student Inquiry Projects - Science Lesson Plans and Curriculum ... CSIP Student Inquiry Projects - Science Lesson Plans and Curriculum Resources. Curriculum Resources for Inquiry-Based Learning. These projects were developed by graduate and undergraduate students at Cornell University, collaborating with middle and high school teachers through the National Science Foundation's GK-12 Fellowship Program. Inquiry in Action - Free Elementary Science Lessons and Activities ... Inquiry in Action is a FREE teacher resource of fully-developed lesson plans in physical science for grades K-5. All Inquiry in Action Lessons: Are aligned to the Next Generation Science Standards (NGSS) for "Weather and Climate" (Kindergarten) and for "Structure and Properties of Matter" (2nd and 5th). Are based on phenomena students ... Inquiry Lesson Plan | Study.com In this lesson plan, students will get hands-on experience working through the scientific inquiry process in order to satisfy their own curiosity about the world. A video lesson and worksheet are ...

Inquiry Science | Science in Pre-K - Smithsonian Institution Inquiry science learning happens throughout the school year, not in just one lesson plan. Science inquiry encourages young children to explore the world around them, in their own way, deeply over time. Elements of Inquiry. The inquiry approach includes various elements that enhance the learning process for young children. They include: Pages - STEM Teaching Resources Curriculum—including a lesson plan, teacher's guide, and interactive—that provides facts on cannabis, such as its use as medicine and its health effects. ... ASSE T provides education materials that stimulate hands-on, inquiry-based learning of biology. Each lab module features living Tetrahymena, a single-celled protozoan that's safe ... Lesson Plans - Science Buddies Lesson Plan Grade: 6th-8th. Making an electromagnet from a battery, nail, and wire is a classic science demonstration. But instead of just demonstrating this for your students, let them explore it themselves! In this lesson they will discover how different variables affect the strength of an electromagnet. Resources and Downloads to Facilitate Inquiry-Based Learning Downloads and Examples From Schools That Work. Edutopia's flagship series highlights practices and case studies from K-12 schools and districts that are improving the way students learn. Below, find downloads used by practitioners at featured schools, and dive into real-world examples of inquiry-based learning.

What is Inquiry-Based Science? - Smithsonian Science Education Center Inquiry-based science adopts an investigative approach to teaching and learning where students are provided with opportunities to investigate a problem, search for possible solutions, make observations, ask questions, test out ideas, and think creatively and use their intuition. In this sense, inquiry-based science involves students doing ... 10 Inquiry-Based Learning Science Activities for Young Learners Also included are some related videos for sharing that your students will love, and that will help you delve into deeper instruction with these cool inquiry-based learning science activities. 1. Floating Ice. Talk to your students about the chemical bonds (covalent and hydrogen) that hold water molecules together. Science Inquiry Lesson Plan Teaching Resources | TPT - TeachersPayTeachers This is a 5E science lesson plan to teach students about magnets and how they are used in everyday life.Includes:Modifications for ESL, GT, and Special Education studentsEngage, explore, explain, elaborate, and evaluate sectionsStudent-driven inquiry process learningKey questions according to Bloom's TaxonomyRubric for assessing student workAlignment with TEKSI hope you enjoy this resource! NGSS Hub These classroom resources, including lesson plans, book chapters, videos, simulations, and more—are compiled by NSTA curators. While these resources are not yet considered to be "fully aligned" to the NGSS, the curators provide guidance on how to adapt them. Resources that are "fully aligned" should meet the rigorous criteria of the ...

5E Unit Plans for Third Grade - Engaging Lessons, Activities ...

5E Unit Plans for Third Grade - Engaging Lessons, Activities ...

How do you write an inquiry-based lesson plan? [Ultimate Guide!] Inquiry-based lesson plans are usually referred to as "facilitation plans," to help teachers remember their role as facilitator of learning, rather than fount of all wisdom. The notion also helps teachers structure lessons more loosely to allow student questions to drive the learning process without derailing it. What is an inquiry science ...

The Science School Yard: 5 E Lesson Planning Time

The Science School Yard: 5 E Lesson Planning Time

Merging Flipped Classroom Approaches with the 5E Inquiry Model: A ... Most often, flipped classroom approaches in science and mathematics classrooms follow a traditional approach to teaching, where students receive direct instruction as homework and have to apply and deepen their knowledge in a follow-up lesson. Little is known about the arrangements of in-class and out-of-class phases fostering learning through inquiry in flipped classroom scenarios.

Scientific Inquiry Lesson Plans & Worksheets | Lesson Planet

Scientific Inquiry Lesson Plans & Worksheets | Lesson Planet

5es Science Lesson Plan Teaching Resources | TPT This is a BUNDLE of all the 5E Unit Plans for Fourth Grade. The 5E Instructional Model walks students through the five components of inquiry-based learning. Each unit includes multiple lessons for each of the 5Es and provides a structure for your science instruction.See this blog post to find out more information about the 5E Instructional Model.

What Is Inquiry-Based Learning? (IBL) | Rethink Together

What Is Inquiry-Based Learning? (IBL) | Rethink Together

Science Inquiry Lesson Teaching Resources | Teachers Pay Teachers This is a 5E science lesson plan to teach students about magnets and how they are used in everyday life.Includes:Modifications for ESL, GT, and Special Education studentsEngage, explore, explain, elaborate, and evaluate sectionsStudent-driven inquiry process learningKey questions according to Bloom's TaxonomyRubric for assessing student workAlignment with TEKSI hope you enjoy this resource!

Inquiry-Based Lesson Plan

Inquiry-Based Lesson Plan

Guided Inquiry - Just Science Now The following standards-based lesson plans—from the Beacon Learning Center—provide practical classroom applications of guided inquiry. Elementary School Lessons. ... Students use a hands on experiment in crystal growth to learn about the nature of science as inquiry. In addition to science as inquiry, the students will learn about mineral ...

Inquiry-Based Mini Lesson Plan “Teaching with Material ...

Inquiry-Based Mini Lesson Plan “Teaching with Material ...

Promoting Scientific Inquiry Inside and Outside of the Classroom - Edutopia Scientific inquiry continues to be conflated with any instructional activity in which students ask questions and seek answers in the learning process, but scientific inquiry is much more than the act of inquiring. ... biology, and earth science in 95 languages. With almost 3,000 coordinating lesson plans available, it's easy to find ...

Free STEM Inquiry-Based Learning Using UL Xplorlabs ...

Free STEM Inquiry-Based Learning Using UL Xplorlabs ...

Lesson Plan: Science Inquiry Skills | Nagwa Lesson Plan: Science Inquiry Skills Science • 2nd Grade. Lesson Plan: Science Inquiry Skills. This lesson plan includes the objectives, prerequisites, and exclusions of the lesson teaching students how to develop the skills we need to carry out a scientific inquiry.

Lesson Plan: The Water Cycle 3rd Grade Science

Lesson Plan: The Water Cycle 3rd Grade Science

Getting Started With Inquiry Learning In Your Classroom ...

Getting Started With Inquiry Learning In Your Classroom ...

Name: Reviewer: Lesson Plan Scoring Rubric

Name: Reviewer: Lesson Plan Scoring Rubric

Preschool Science Concepts

Preschool Science Concepts

Inquiry in Action - Free Elementary Science Lessons and ...

Inquiry in Action - Free Elementary Science Lessons and ...

Science Inquiry Lesson Plan Teaching Resources | TPT

Science Inquiry Lesson Plan Teaching Resources | TPT

Science Content-Specific Rubric

Science Content-Specific Rubric

Inquiry Based Lesson Plan | PDF | Educational Assessment ...

Inquiry Based Lesson Plan | PDF | Educational Assessment ...

How to Create a 5E Lesson Plan - WeHaveKids

How to Create a 5E Lesson Plan - WeHaveKids

Scientific Inquiry Lesson Plans & Worksheets | Lesson Planet

Scientific Inquiry Lesson Plans & Worksheets | Lesson Planet

Sample 5E Lesson Plan created for Walter's Wonderful Web ...

Sample 5E Lesson Plan created for Walter's Wonderful Web ...

Forces and Motion: Inquiry-Based Science Activities – The Joy ...

Forces and Motion: Inquiry-Based Science Activities – The Joy ...

Scientific Inquiry Lesson for Kids: Process & Definition Video

Scientific Inquiry Lesson for Kids: Process & Definition Video

5E Unit Plans for Third Grade - Engaging Lessons, Activities ...

5E Unit Plans for Third Grade - Engaging Lessons, Activities ...

Welcome to the amazing world of Teaching: INQUIRY TRAINING MODEL

Welcome to the amazing world of Teaching: INQUIRY TRAINING MODEL

Science Inquiry Lesson Plan Teaching Resources | TPT

Science Inquiry Lesson Plan Teaching Resources | TPT

BEST] Social Science Lesson Plan Download PDF FREE 2023

BEST] Social Science Lesson Plan Download PDF FREE 2023

Inquiry Model - Fall 2014

Inquiry Model - Fall 2014

Example of use of inquiry-based instructional model in ...

Example of use of inquiry-based instructional model in ...

Science_LP_1

Science_LP_1

MAGNIFICENT SCIENCE HUB: S.Y. Lesson Plans

MAGNIFICENT SCIENCE HUB: S.Y. Lesson Plans

Lesson Plans - Lindsey Cohen's Science & Technology Portfolio

Lesson Plans - Lindsey Cohen's Science & Technology Portfolio

The 5 E's of Inquiry-Based Learning -

The 5 E's of Inquiry-Based Learning -

Animal Inquiry | Read Write Think

Animal Inquiry | Read Write Think

5 Es of Science Instruction - Next Generation Science

5 Es of Science Instruction - Next Generation Science

Inquiry Lesson Plan: Weight

Inquiry Lesson Plan: Weight

NATURAL SCIENCE INQUIRY: A BRIEF OVERVIEW

NATURAL SCIENCE INQUIRY: A BRIEF OVERVIEW

10 Inquiry-Based Learning Science Activities for Young Learners

10 Inquiry-Based Learning Science Activities for Young Learners

The 5 E's of Inquiry-Based Learning -

The 5 E's of Inquiry-Based Learning -

Inquiry-Based Activities Collection

Inquiry-Based Activities Collection

Lesson plan for grade 5 wetland ecosystems by Malia - Issuu

Lesson plan for grade 5 wetland ecosystems by Malia - Issuu

PDF) The 5Es inquiry-based Lesson plan activities and the ...

PDF) The 5Es inquiry-based Lesson plan activities and the ...

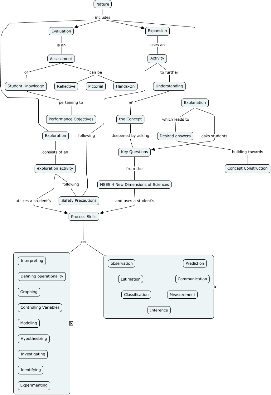
Science concept map for inquiry based lesson planning - How ...

Science concept map for inquiry based lesson planning - How ...

Inquiry-Based Science Lesson | PDF | Weather | Inquiry Based ...

Inquiry-Based Science Lesson | PDF | Weather | Inquiry Based ...

Lesson Plans - Australian Mushroom Growers

Lesson Plans - Australian Mushroom Growers

1st Grade Science as Inquiry Unit: Lesson Plans, Journal Pages, Assessment

1st Grade Science as Inquiry Unit: Lesson Plans, Journal Pages, Assessment

Inquiry in Action - Free Elementary Science Lessons and ...

Inquiry in Action - Free Elementary Science Lessons and ...

Augusta Canal National Heritage Area Kindergarten Science ...

Augusta Canal National Heritage Area Kindergarten Science ...

0 Response to "45 science inquiry lesson plans"

Post a Comment

Iklan Atas Artikel

Iklan Tengah Artikel 1

Iklan Tengah Artikel 2

Iklan Bawah Artikel